CW2218BÊÇÒ»¿îÊÊÓÃÓÚÒÂ×Å×°±¸µÄ³¬µÍ¹¦ºÄï®µç³ØµçÁ¿¼ÆÐ¾Æ¬¡£¡£¡£¡£¡£¡£Ð¾Æ¬¼à²âµç³ØÔÚ³ä·Åµç״̬ϵĵçѹ£¬£¬£¬£¬£¬µçÁ÷ºÍζȣ¬£¬£¬£¬£¬ÔËÐÐרÀû¡°FastCali¡±µçÁ¿ÅÌËã·¨£¬£¬£¬£¬£¬ÍŽáµç³Ø½¨Ä£ÐÅÏ¢£¬£¬£¬£¬£¬¿É׼ȷÅÌËãµç³ØµÄÊ£ÓàµçÁ¿¡£¡£¡£¡£¡£¡£CW2218BÊÊÓÃÓÚ°üÀ¨ï®ÃÌ£¬£¬£¬£¬£¬ï®îܺ;ۺÏÎïµÈ¶àÖÖÀàÐ͵Äï®µç³ØÓ¦Óᣡ£¡£¡£¡£¡£
¹¦Ð§ÌØÕ÷
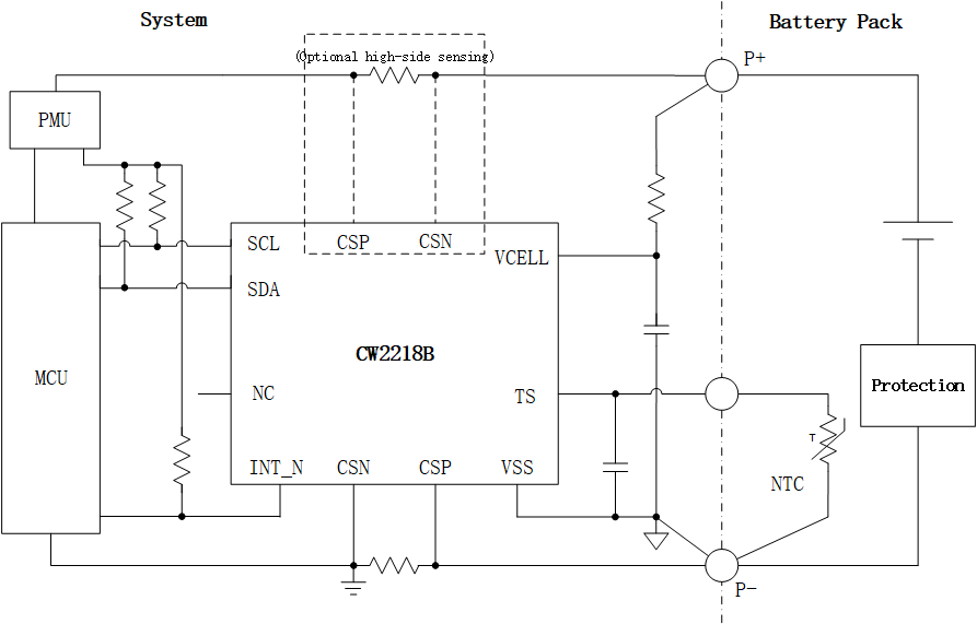
? Ó¦ÓÃÓÚϵͳ²à»òµç³Ø°üÄÚ
? 14-bitÄ£Êýת»»Æ÷¾ÙÐÐζȺ͵çѹ¼ì²â
? 16-bitÄ£Êýת»»Æ÷¾ÙÐеçÁ÷¼ì²â
? ÎÞѧϰÖÜÆÚ
? µÍµçÁ¿¾¯Ê¾ÖÐÖ¹
? Ö§³ÖNTC²âÎÂ
? ¹¦ºÄ
? ÊÂÇéģʽ 5¦ÌA
? ÐÝÃßģʽ 0.5¦ÌA
? I2C½Ó¿Ú
? ·â×°£ºWLCSP-9 .2.08mmx1.58mm
Ó¦ÓÃÁìÓò
? ÖÇÄÜÊÖ±í
? TWS¶ú»ú
? IOT×°±¸
µä·¶Ó¦Óÿòͼ
